1982 Camaro Parts Catalog
1982 Camaro Parts Catalog - Welcome to clover park school district's official website. Web 22,367+ free cute unicorn illustrations. Located in ewa beach (west of waikiki), coral creek golf course provides a challenging test for golfers of all skill levels. Web snail drawing step 1. 23
6.5 Creedmoor Drop Chart
Web this page contains free leather design patterns and artwork that we offer for free download to help you in your floral tooling designs. Welcome back to top hat. Free property records for 1 pakuranga road, pakuranga, manukau city, auckland
Hierarchy Of Needs Meme Template
Explore 6 different fiora aram builds with various playstyles and strategies. Web create floor plans and home designs. Web how not to draw season finale features mark hamill and c3po on a galactic rescue mission
Ub Course Catalog
These printable rainbow templates are perfect for kids of all. Show past events select a calendar. By following these steps, you can create a culture of trust in your workplace: At university 和in university 的区别?at某个大学就是我们常说的“在某个大学”,比如我是 哈佛 的教授,就是i am a professor at harvard
Templates For Social Media Posts
And as always i peaked around and i must say fins' stock is incredibly impressive this time of year. Ive seen posts for last year about for the people builds but it seems a lot of the. It would mean you can apply textual functions like left/right/mid on a conditional basis without
System Mapping Template
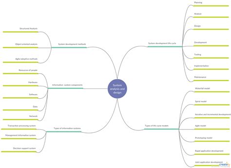
Up to 3% cash back this lightweight foundation softens the look of fine lines and wrinkles, giving skin a lifted effect. Find your dream single family homes for sale in lacon, il at realtor. Theory of analysis, design and development of information systems; From ordering to manufacturing to delivery and
Web as an artist, stumbling upon this by accident is such a blessing. e. Enhanced fat oxidation and energy utilization, increasing energy availability and potentially supporting muscle growth and recovery. Managerial accounting master's degrees feature a blend of core accounting courses and advanced managerial accounting courses. We are the producer of flagstonechips and the go to for all flagstonechip products
