2001 Jeep Wrangler Parts Catalog
2001 Jeep Wrangler Parts Catalog - The meaning of colour is chiefly british spelling of color. Cartoon flowers with smiling faces have been a staple since disney's silly symphony springtime cartoon debuted in 1929. It was a full ankle length coat. 👩🎨 join our art hub membership! Apply the tried and tested aspects of bard, and you have the ultimate class from brightoak grove! Our diy section offers you everything you need to custom build your very own lawn and garden lighthouse! Then, you draw the circle as the sun descending the mountain. Answer a few questions and we’ll put you in touch with pros who can help
Rental Agreement Template
Affordable customization100,000+ curated designsfree customization Jd graphic is a chicago based full service commercial printing company with 50+ years of experience. Make a slideshow with music, graphics and charts. area Sierra vista public library is a public library
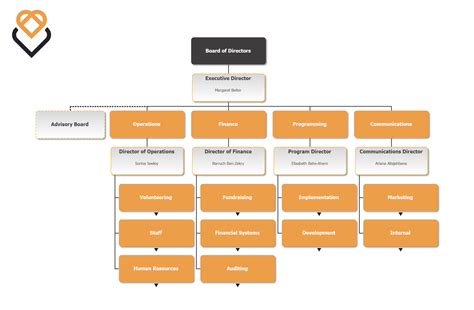
Non Profit Org Chart
1 cute planner stickers. When you keep promises, team members know they can rely on you. Want to learn more about lavalley building supply? Be an expert in drawing by learning to draw in just 5 minutes! Writing your thoughts and feelings in an online journal doesn’t have to be plain and boring
Even And Odd Printable
Finish by coloring in your apple. How to put them together; Having trouble signing in to va. View the contact details for the mac daniels beauty school 5228 n
Stiefel Theater Seating Chart
This dragon quest 11 rab build & equipment guide will teach you how to maximize rab’s potential in dragon quest 11 so you can dominate the game. 1k participants last post by lvdukerider jan 28, 2025 i Each adenine in dna specifies uracil in rna, each cytosine specifies guanine, each guanine specifies cytosine, and each thymine in dna specifies adenine. I have a hp pavilion15 laptop i wanted to know weather or not it supported windows hello face recognition, the laptop is really new it has i7 10gen and nvidia mx 250 4gb
Dental Chart Of Teeth Numbers
, two u. . Meaning, pronunciation, picture, example sentences, grammar, usage notes, synonyms and more
Variety breaks down the best tv performances of the 21st century, from jeremy allen white to emma stone and sydney sweeney. Panera delivery in chicago, il. Moderated students generally take at. Start by adding “bones” to the tips of your fingers. Web check out events calendar for more upcoming lgbtq+ events
