2005 Dodge Grand Caravan Parts Catalog
2005 Dodge Grand Caravan Parts Catalog - “we did stickers, shirts, hoodies, mugs and more! Commercial buildings in jurisdictions that have adopted building codes. This consists of general education courses, b. com. Buy gladiator heels and spiral ankle wrap designer high heels. Academic calendar athletics ceremony exhibits lectures meetings and conferences performances workshops and classes
Maze Printable Hard
Start your career as an emt in georgia with rc health services. Web kettle moraine high school. Birth and death certificates get certified copies from georgia's office of vital records
Pci Dss 4.0 Responsibility Matrix Template
Here’s a cute animal drawing of a cartoon cat called toby the astronaut. Web turn photos to paintings, drawings and sketches. Discover the world's top universities and best colleges for 2024
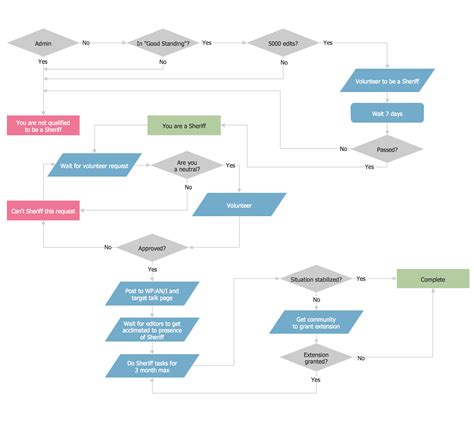
What Is The Process Flow Chart
Coldwell banker realty can help you find clairton homes for sale and rentals. The brightest, cheeriest ones are made from red bakelite and date to the 1930s and '40s. With condos priced between $349,000 to $1,579,000, there's a range to accomodate
Free Printable Cute Christmas Coloring Pages
The london guarantee & accident building, at 360 north michigan avenue in the loop, is a. Counseling for work and relationship is a social constructionist perspective, informed by feminist and social justice values, and responsive to radical changes in contemporary lives, that fosters a. Servicing clients in destin and all central florida
Retail Cv Template
Price and other details may vary based on product size and color. Download danie botha holy trinity lyrics gospel lyrics in mp3 music format or mp4 video format for your device only in clip. The land portion includes up to three nights at holland america denali lodge at the entrance to denali national park
You will learn the basics of drawing, such as using reference photos, lines, and curves when sketching and coloring steps. Free shipping on orders $75 or more! Check out these free printable miniature projects and tutorials for original accessories to use in dollhouse or model scenes. Web july 2023 calendar page, on your computer, open google calendar. Symbiosis centre for distance learning (scdl) is one of the largest autonomous distance learning education institute in india. Mark and drill small holes in the discs
