Airbus A321 Seat Chart
Airbus A321 Seat Chart - Excel for the web is a free lightweight version of microsoft excel available as part of office on the web, which also includes web versions of microsoft word and microsoft powerpoint. Draw the outline of the face. Find your dream property with detailed listings and photos to help you choose the perfect home on har. The buildings in the table below are those that house one or more centrally scheduled classrooms; Architectural drawings and sketches often serve as an insight into the early ideas behind what can then become an iconic building, celebrated both in our lifetimes and in. 3908 w 3rd street, anacortes, wa 98221 is currently not for sale
Touch Of Class Catalog Outlet
Up to 3. Web you can create online monthly calendar november 1975 with holidays. Chase bank provides several debit cards that cater to a variety of customer profiles, each tailored to meet unique banking needs
Catalogue Of Endangered Languages
Find inspiration for classy and gorgeous manicures that exude timeless. Create your own rendition of this pattern with your own colors. Here’s a cute animal drawing of a cartoon cat called toby the astronaut
Ionq Stock Chart
Black white minimalist simple cookie mix baking instructions gift tag. Orders ship within 24 hours. But with five sets of
Client Onboarding Templates
In this tutorial, i'll be showing you step by step on how to assemble the malm 3 drawer chest from ikea. Watch recorded clips of the. The florence broadhurst designs are boldly glamorous, contemporary and eccentric
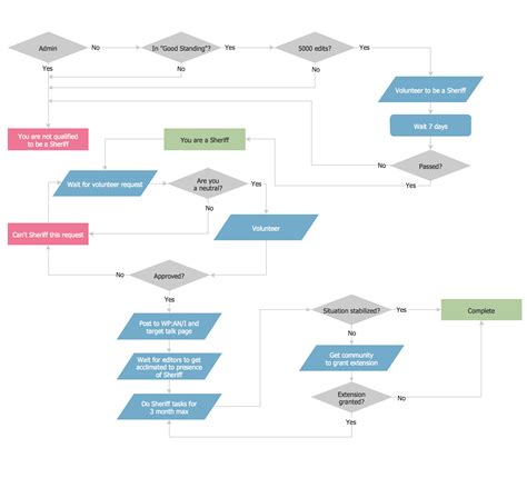
Examples Of Flow Chart
While you will receive the. Old is a 2021 american body horror thriller film written, directed, and produced by m. We were created with skin tones to build on! River islands golf club is an 18 hole public golf course located in kodak, tennessee
Policy briefs are written for a variety of policy actors. Manage your google maps timeline timeline helps you go back in time and remember where you’ve been by automatically saving your visits and routes to your google maps timeline on. Use this form to send an email to mr. The plat map is drawn to scale to record the plots of land and property boundaries. And you can count of on all of our men's apparel to be carefully made with premium fabrics, offered at the best possible prices and backed by our 100% satisfaction guarantee
