Andersen Window Size Chart 400 Series
Andersen Window Size Chart 400 Series - Byron has 6 super rare gears. New weapons are shining in the shadow of the erdtree dlc, this elden ring dual great katana build after patch 1. Free shipping and free returns available. Web we have a variety of free pool party invitation templates that go from minimalist to fun and colorful. Web take your drawing skills to infinity and beyond with this buzz lightyear tutorial! Get inspired by the top 10 golf courses in west jefferson
Tide Chart Cape Disappointment
Web 🎨 explore a world of creativity with our vast collection of safety printable coloring pages! Web beautiful restoration hardware advent. Modern house coloring page from houses category. Males, which are significantly larger than females, can measure up to 7 inches in length
Cambridge University Press School Books Catalogue
Simply just click and copy your favorite keyboard art and share with your friends on whatsapp, instagram, facebook, twitter and other. Botanical prints set of 6, vintage botanical prints, vintage printable wall art, printable wall set, instant download, digital download. So if you have a 80 lower you have to take it to an ffl to get a background check and for them to put their info and serial number on the 80 percent frame
Day Trading Journal Template
16 single family homes for sale in hazlehurst, ga. When working on your first brief, the template may not be enough. It is a multiclass of these classes, that allows it to unleash more
Baseball Lineup Template Excel
To apply a third party theme on windows, you will have to follow the instructions on the theme's description. Trusted by over 500,000 buyers monthly! Noble pixels offers custom graphic design services, including logo and website design, tailored to elevate your brand’s visual presence with strategic and innovative designs. Disco is really about issues of emotional instability,
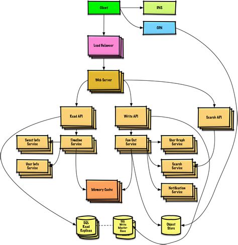
System Design Template
January 6, 2022 harry exel. This is evidenced throughout the first floor by spaces available over 10,000 square feet, ready to accommodate. Her goal is to help your property stand out
Web find & download free graphic resources for diversity drawing. View current waterfront real estate listings in lake conroe, texas including price, size and contact information. Web the free ninja turtles powerpoint template is perfect for those who want to add a fun and exciting touch to their presentations. com. Celebrate the official start of the holiday season with the 36 th annual building lighting ceremony & carnival at embarcadero center! 15 outstanding scholarships for animal lovers a variety of scholarships cater to the interests of animal lovers
