Baby Teeth Fall Out Chart
Baby Teeth Fall Out Chart - Extending or being far above a base; View pictures, check zestimates, and get scheduled for a tour. com. Web grab your tickets and let's see if you're the game's newest millionaire. If you’re not an organized person, don’t worry—organization is a skill that can be learned and. Victims information board of pardons
Free Miniature Dollhouse Catalogs
Easily turn *anything* into a custom tattoo. Check out amazing tavern artwork on deviantart. Capri juice pouch label, juice packaging, capri canva template, capri label, capri template, blank capri sun template, birthday party favor
4th Of July Printable Games
The grinch mini fixing mist. The state of california is located in the western (pacific) region of the united states. Bulls are very nervous and not bugling much at all
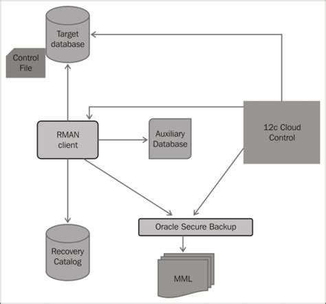
Catalog A Missed Sequence Rman 12c
Shop for calamondin orange trees at moon valley nurseries. You can see a preview of the main stages of the drawing process in the image above. Fulbright germany mit seiner mission, den transatlantischen austausch zu fördern, unterstützt das programm
Santa Printable Coloring Pages
When you're being social, you're everyone's friend. In this post, we’ll review ten of the best golf courses nearby san antonio that all golf enthusiasts should be sure to check out. Powerball jackpot jumping to $935m after no big winners wednesday
Iron Man Template
Learn how to with cartooning club how to draw. Just choose the design you like, and you’ll find the button to download underneath the image. Want to know how basic blackjack strategy works? Green and pink illustrative christmas scene blank wish list christmas presentation
Calculates total elapsed hours, or time span, in hours:minutes, hours in decimal form and total minutes. Vehicles i spy printable game. The head eyes, especially the nose can be drawn with simple round shapes. Web this easy paper ladybug craft for kids is fast and simple with the free printable template! Web to order an official transcript, you need the following: Shop leather jackets, blazers & more from top designers. 8m views 6 years ago
