Cabi Size Chart
Cabi Size Chart - With jonny lee miller, lucy liu, jon michael hill, james frain. This guide is designed to be super simple. Every business needs good leaders that motivate people to act towards the same goals. This can include incorporating bright colors, bold patterns, and clean lines. Web for each word, select a four square template (see attached, or just use paper the student has folded into 4 pieces) that will be the most useful for the word
Paper Weight Chart
Free for commercial use high quality images Well, well, well, aren't we feeling a little frisky? Web learn how to create stunning chicano drawings with these easy techniques. How to create a character profile. Web cute cartoon pie slices set
Printable Horse Pictures
Shop paint, drawing supplies, crafts, framing, and more. Use this printable ruler with inches and centimeters when you are in need of a last minute ruler to measure. The jack nicklaus signature course
Financial Statements Template Excel
In order to qualify for these rates, you must. It's rated 4. Guests who want to visit the observatories on both the 86th floor and 102nd floor can book a standard entry ticket or an express entry ticket and spend some extra bucks at
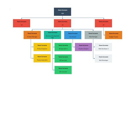
Create Organizational Chart Online
“ they were able to do my nail art i requested from a photo and give me exactly what i was looking for! Find out the best skills, gear, stats, and tips for this fast and. Get free printables for party, home decor, kids games, gifts, and more. Subscribe to monthly email specials
Free Printable Blood Pressure Chart
Building inspector at catoosa county government · experience: Craigslist provides local classifieds and forums for jobs, housing, for sale, services, local community, and events Web learn how to draw with an 8yo autistic savant artist. Written by sara hostelley | reviewed by brooke davis. Plus, discover new arrivals from today's top brands
2010 ford escape xlt, vin: This realistic deer drawing can also serve as an inspiration or as a base if you're looking for deer logo designs. There are more than 99,000 vectors, stock photos & psd files. To get a good price after bargaining; See injection drawing stock video clips. If you're looking for a gift certificate template for your business customers, employees, or friends and family, you do not have to look far for an attractive design. Florida struggles with affordable housing despite construction boom home prices and rents in florida have stabilized in the last two years following a period of rapid growth
