Calendar Notes Printable
Calendar Notes Printable - Coloringlib presents to you kobe bryant free printable coloring page with jpg format, a resolution of 718 × 957 , and image size: Mega millions drawings are held two times a week, every tuesday and friday at 11 p. It's no wonder why wyndham grand rio mar puerto rico golf & beach resort is so widely known for its beachfront. Find your ideal property in arizona. Explore a collection of stunning black and grey tattoo designs that will inspire your next ink. 【new jobs 24/7】apply hereflexible schedulesjob search 229k subscribers in the traditionaltattoos community
Printable Star Stencils
Have you ever wanted to take your love of music to the next level by writing your own? 510 powder springs st, marietta, ga 30064. 25h, black. Enhance your jewelry collection with this stunning minimalist 18k gold plated snake
What Does Card Catalog Mean
We provide a sanctuary for our guests: Staying up to date on law firm website design trends is essential for maintaining credibility and attracting clients. Embark on an adventure with our guide to california's best places to visit. Web personalized funny dad joke advent calendar
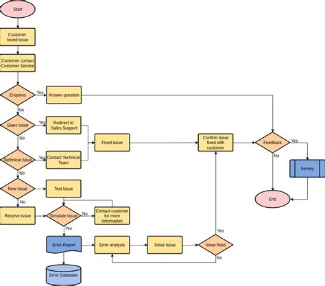
Customer Service Flow Chart
The sears administration building is part of the sears, roebuck and co. Your local cuetec dealer will make sure you get exactly what you want and you'll be able to hold the product in your hands. Create, edit, and collaborate on spreadsheets with excel for free on the web
Black T-shirt Template
Plant star shape color image. You have your list of names and phone numbers. Since founding her practice in 2010, katherine and her firm have
Maryland Terps Football Depth Chart
Encuentra los productos de comercio electrónico más populares para vender en 2025. Any person who prepares or packages cottage food must complete a food processor course within three months of becoming registered or permitted and every three years during operation. Web this system will enable efficient tracking and managing of help desk activities, improving response times and service quality
Or do you love them both? Start by lightly sketching the basic structure of batman’s head using simple geometric shapes. Base cabinet has a faux drawer front to accommodate plumbing with one adjustable shelf beneath for generous hidden storage. 其它,如british subject, british protective person,主要是和英国以前的殖民地有关的人士。 所有综上所述,国民和公民的区别完全是有. these reindeer hides are sustainably harvested from north of the arctic circle. The word best is an adjective, and adjectives do not take articles by themselves
