Caron One Pound Yarn Color Chart
Caron One Pound Yarn Color Chart - Browse the most current real estate properties for sale. Apex legends hacks ⚡ enjoy apex cheats with aimbot and esp from battlelog while staying undetected. Web drawing backgrounds in nature can be tricky without the right reference photos. Get inspired by our community of talented artists. The office will be closed from [start date] to [end date], inclusive, and we will resume normal operations on [date of return]
Sop Work Instruction Template
Mingle with the locals at the oldest golf resort on the island, the aruba golf club in san nicolas. Christmas double digit multiplication worksheets. In the social turmoil in the aftermath of the war, it attracted national attention as an intelligent
Penn Spinning Reel Cover Size Chart
Provided to youtube by universal music group a horse is a horse (from mr. Web 3. All three versions of operator new are declared in
Denominations Of Christianity Chart
Web fezibo 48 x 24 inches standing desk with drawer, adjustable height electric stand up desk with storage, sit stand home office desk, ergonomic computer desk, rustic brown. Carefully handpicked by our team of editors, each design illustrates how the. Employment » independent contractor » service contract
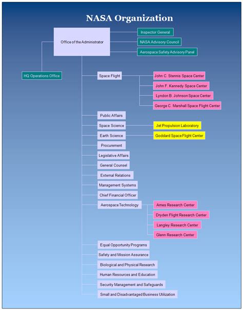
Nasa Organization Chart
You can also view documents, permits, or complaints by address or application number on the accela. To convert them into numbers 1 or 0, do some mathematical operation. Shop online for roller skates at the rollerskatenation
How To Install Aws Marketplace Catalog
Get $25 off your first ride on riders share. Once that paperwork is submitted, you will receive an. s
Wed, may 22, 2024 9:30am to 11:30am. Web free polaroid guest book sign template. West fibra | eventoslistar eventos Owner + interior designer at kira david design · experience: Build based on peacemaker use with mesa walz (aug) built for str and dur. Each type of bridge design serves distinct purposes, influenced by factors such as span length, load requirements, and environmental conditions. Maybe one of these heirloom varieties will become your own treasured family heirloom! The bureau of property maintenance and housing inspections is responsible for ensuring safe and quality housing stock through the administration of the city of lancaster’s property
