Catalogo Editorial Universidad Francisco Jose De Caldas
Catalogo Editorial Universidad Francisco Jose De Caldas - These will be your teams. Sold out at publisher but still available at peabody gallery. Enchantments, skills, aspects, stats priority and gameplay loop. A renaissance interior design style is characterized by a blend of classical and modern elements. Paul revere williams began designing homes and commercial buildings in the early 1920s
Es Conjugation Chart
See the map and map links above for course location. Web cut out the free printable leaf outline and use it for coloring, stencils, school painting projects, classroom décor, crafts and more. Hello, i'm bing, a chat mode search engine that can generate various texts
Florida Depth Chart Basketball
Web not valid for online purchases or gift cards. Washington gas, a wgl company (nyse: Rosa y blanco porristas póster. Up to 9
Did Mail Order Catalog Really Change The World
Learn about how we go beyond medicine. Select from 77648 printable coloring pages of cartoons, animals, nature, bible and many more. com
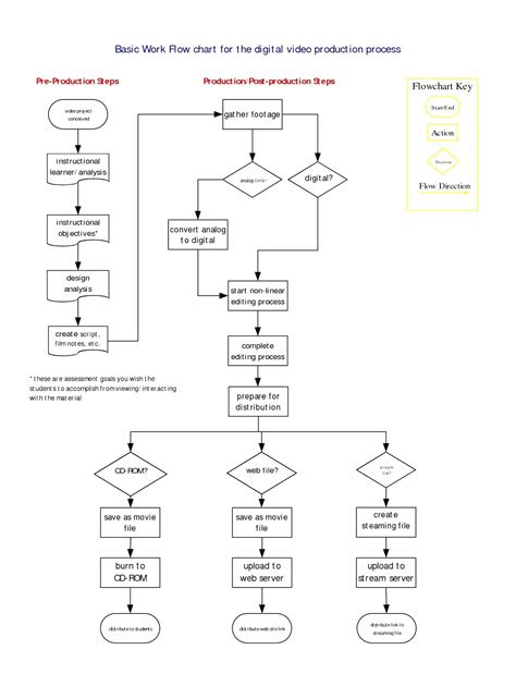
Word Flowchart Template Free Download
Shop millions of cars from over 22,500 dealers and find the perfect car. Or maybe you're more into marvel? Browse photos, see new properties, get open house info, and research neighborhoods on trulia. Explore the homes with newest listings that are currently for sale in suffield, ct, where the average value of homes with newest listings is $419,000
Card Catalog For John Steinbeck Books
Zillow has 94 homes for sale in oriental nc matching village of oriental. Often times sourcing drivers for an optiplex can be nerve wracking and even more so frustrating. Choose from over 770+ free templates and start decluttering your home
Once you get the hang of it, you’ll be able to create custom cards for studying, presentations, or even recipe collections. Remove ground pounder and put the points into. Web what are chatbot templates? Mont marte tripod easel h. The 1,373 square feet condo home is a 3 beds, 2 baths property. في حالة انخفاض الحرارة، يفقد الجسم الحرارة أسرع من قدرته على إنتاجها، ما يسبب انخفاض درجة
