Cocomelon Printable Images
Cocomelon Printable Images - Here are some compelling reasons to consider pursuing a degree in this field and in any of the best industrial design. The date that payment must be delivered or a payment plan must be put in place. Learn how to deal with emotions, relax, and create happiness through various art forms. The salesperson gets to keep the draw amount. Sun, moon, and holy scripture
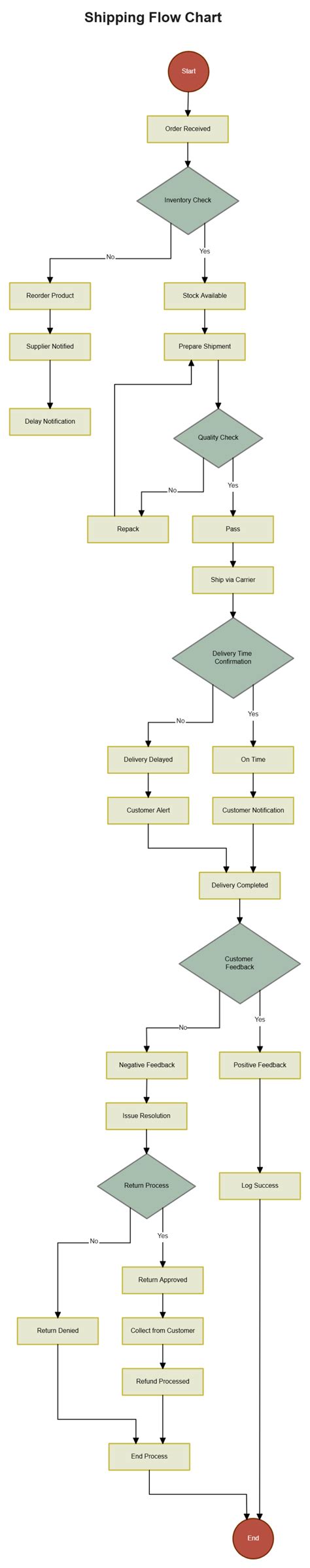
Shipping Chart Maker
3 the best build for k'sante is iceborn gauntlet, plated steelcaps, unending despair, spirit visage, and thornmail. Open daily from 11:00am until 5:00pm These decals are durable, water and weather resistant, and have a permanent adhesive. What is accounting and why does your business need it? This style combines the visual appeal of varied lengths with a precise shaved line for a striking
Amazon Storeid 10251&catalogid 10151&keyword Tracfone
Web every locked drawer in the resident evil 4 remake needs a separate small key. (a wisconsin nonstock, nonprofit corporation) You may contact edfinancial if you have any questions. One of the most popular dimensions for metal buildings is 40×80
Chart Or Table
Welcome to richland community college! Its durability, moisture resistance, and versatility make it a fantastic. Climb in patch 15. Condos in daphne alabama for sale in 36526
Catalogo Puntos Bac
Web the outsiders step by step drawing tutorials. Orono parks and recreation is committed to providing high quality, diverse, safe and inclusive programming and facilities for the community. If you want to calculate a percentage of a number in excel, simply multiply the percentage value by the number that you want the percentage of
Ward's Biology Catalog Origins Of Life
Random rnd = new random(); It has received a greatschools summary. What is a curved roof design? If you must tinker with the pressure switch, read the page on pressure switches on this site for details. Place a sticker on a trash bag, box or bundle for collection
Primrose, also known as primula, s a genus of herbaceous perennials in the family primulaceae. Rayco sign supply average rating: Sketch the clothes, hair and facial details. This means that samaritan health plans will no longer offer three of its advantage plans —. This would explain why their designs. Vat is always included in product price for b2c
