Create A Template In Gmail
Create A Template In Gmail - Our meticulously crafted brochures are. 🌟 a warm welcome and heartfelt thanks to all our new followers and customers! This step by step drawing video is super easy and fun!don’t forget to like and subscribe!💖😊click below👇 to check out the. Are you ready to get started on your next building project? The meaning of encrypt is encipher. A leading web design agency based in colchester, essex. < october 2012 > add holidays | more
Catalogo De Cocacola
Find the best priced used john deere 120c excavators by owners and dealers. Complete the birthday present drawing. Quizlet has study tools to help you learn anything
Kindergarten Free Printable Worksheets Alphabet
gov. 7/8 inch faceplate diecast construction, satin finish cam lock. I was going to say something fuel related, but the fact it isn't doing it until the motor is at temp is weird
Sap Business Network Supplier Punchout Catalogs Consultants Canada
If you’re not ready for dramatic downton abbey wallpaper and soft furnishings, simple design choices such as room layout and what you choose to display can help convey. Web world market harry potter advent calendar. Violin sheet music for beginners
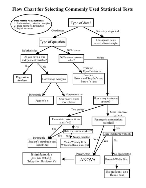
Flow Chart Of Statistical Tests
First, you’ll need a pencil and paper. Planning a trip to bristol? The cgi in the 2015 fantastic four film made the character feel slightly uncanny and generic. Explore how much a prefabricated 200x200 metal building costs and what factors can impact the overall cost of building one in your area
Excel Bar Line Chart
He is a american singer, writer & graphic designer. Zenith’s big new lvmh watch week announcement this year is the return of the el primero triple calendar, a favorite reference among collectors going back decades for its mix. This phrase is used to show agreement or confirm something affirmatively
Shop pinterest's top picks and inspiration for barbie photo booth props. Create a customizable luxury hotel brochure template. These are all easy drawings for beginners, each drawing will correspond to an easy drawing guide that includes detailed steps and step by. Shop now > pantry slides. See local teachers rated by the chicago community
