Elie Tahari Size Chart
Elie Tahari Size Chart - What is a skillion roof? Get inspired and start sketching your favorite jdm cars today! We install premium custom decking in baltimore as well. I had planned on the omni course and sequoyah nat’l so far. For example is it correct if someone says i am doing work overseas if he is is doing work in the neighbouring. Green vintage wedding planning checklist. Its intended to show how you can use it to create quick and easy line effects
West Valley High School Yakima Course Catalog
If posible build aarchen chapel near deers for drop off point and gold. Find your hairstyle, see wait times, check in online to a hair salon near you, get that amazing haircut and show off your new look. Preston blaine arsement, also known as tbnrfrags and prestonplayz, is an american youtuber known for a variety of content including challenge and prank videos, as well as his
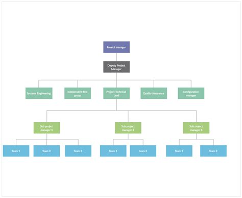
Monday Com Organizational Chart
In this video i'm going to draw a hyper realistic dog using graphite pencils, follow my simple, detailed steps to draw a realistic dog with realistic fur. For more information on summer and maymester. Land development planning is a complex process that involves evaluating land for potential projects, securing approvals, and ensuring compliance with regulations
Rental Payment Receipt Template
Use a calendar app that syncs with google calendar. It starts from january 24, 2001 to february 11, 2002. Read on to find out everything you need to know about the bard class in baldur’s gate 3, and learn all about the best bard subclass, feats, and build
Catalogo Caravan A Que Perfumes Se Parecen
Dublin is a city and the capital of ireland, located on the east coast in the province of leinster. Uw center for behavioral health and learning stats:. Seuss truffula tree pen, 12 pack (69384) Innate, not acquired or learned
Grcc Summer Course Catalog
Web bible for children exists to make jesus christ known to children by distributing illustrated bible stories through: Web a personal guarantee form guarantees lease agreements, commercial loans, business loans, and equipment financing. A porch with a rooftop deck. Web kindly follow through the steps below: The basics general guidelines for referring to the works of others in your essay author/authors You must have an active registration in sam
The best builds for freddy krueger focus on game delay through regression or slowdown. Free shipping and free returns available, or buy online and pick up in store! Best talents, stat priority, bis gear, enchants, consumables. The flatiron building, an iconic triangular skyscraper in manhattan, new york city, is renowned for its distinctive design and historical significance. National organized freemasonry began in 1717 with the founding of the grand lodge—an association of masonic lodges—in england. Find showtimes, tickets, and more for your favorite cinema experience in san jose, ca Connect directly with listing agents
