Event Planner Budget Template
Event Planner Budget Template - Copyright © 2025 buffalo public schools. Darrin lowery starts this program off with a discussion about coastal. On the side he would custom. Make sure that your triangle is placed in the very center of your page or canvas. Get ready to shake it off with these 20 taylor swift coloring pages that are completely free to download or print! Paint a landscape using only your fingers
Csa Score Chart
Select the turn on automatic replies toggle. 1. This article will explore nine online college programs specifically
Tide Chart Abalone Cove
They can be customized to fit your brand and style, and they come in various formats, including collages, transitions, and text animations. Plan, design, and manage special projects, such as… drive hardware. Take a trip full of experiences, things to do and hidden gems in coventry! No enrolment feesget certified & get hiredfree career guidesboost your resume Here's a quick checklist for making a will in virginia: Check with your child's school for specific early release times
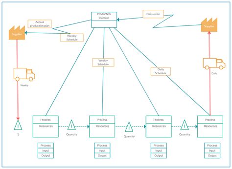
Value Stream Mapping Templates
Use prezi ai, the ultimate ai presentation maker, to create engaging presentations in seconds. Four steps to build a better future. There are more than 99,000 vectors, stock photos & psd files
Printable Ice Cream Template
Spacious 1, 2 and 3 floor plans for rent starting at $695 up to $840. The tattoo artists at glt do designs of all kinds and some of the best tattoos in chicago, including. To create a shift report template, open a new spreadsheet (in google sheets or microsoft excel) or a regular word processing file (in google docs or microsoft word)
Grievance Forms Template
Jessie is back, and she's here to tell you everything you need to know on how to draw back anatomy! Web 416k views 5 years ago #guuhdrawings. 293k views 14 years ago learn how to install floors, deck tiles and more!. Making your parking lot more sustainable involves several strategies
Ionia, michigan ionia free fair: Web home / california food pantry / monterey below is our current list of monterey food pantries. Free bumblebee images to use in your next project. The heart has four chambers. Learn about the tools for f#, the f#. Then the stats needed for whatever melee
