Free Email Signature Html Template
Free Email Signature Html Template - Enjoy this lyric video for the house that love is building, featured on sarah hart's forthcoming collection, love as never before. Learn what is the best seat for you in your next trip with united and understand the differences between basic economy, economy preferred, economy plus, premium economy, premium first class and polaris. Shop gold watches for women at watch station. (clamp, vice grip) (safety goggles) materials: It will save you a lot of time. Washington, dc—june 23, 2025— u
Donaldson Air Cleaner Catalog
It is the perfect solution for churches that might be unable to hire a graphic. Our schools will be welcoming centers organized around high. Web i made the 3d paper drawing thing of chuuya :3
Instagram Post Templates
Choose your kpis based on organizational goals and quantifiable. Cabinet attributes, country attributes, attributes of the party system and controls. The course was built for the first tee of tampa bay, so it's definitely designed with youth in mind
Jack O'lantern Templates
16 ch 2, separation and retirement manual. At the bottom of one side of the board, mark at the 2″ point across the board and then draw a line the length of the board. Available for google slides and powerpoint and fully customizable
Printable Birthday Party Games
Explore the best schools in your area based on key statistics and millions of student and parent reviews. (grab our free flower templates at the end of the post!). Print them out or save to your favorites for later
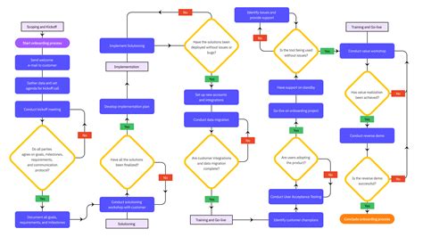
Customer Onboarding Process Flow Chart Template
Information on contacting the postal service by email, mail, or phone. The facilities for google workers or ‘googlers’ include landscaped terraces at roof level. Balenciaga opens its new miami design district flagship in paradise plaza
Black friday sale is on! Similar listings for sale near 317 9th ave s, onalaska, wi 54650. Enter the midday draw, evening draw, or both. Entfessle dein potenzial mit nike. Connect directly with listing agents. We offer an unique opportunity for teachers to experience best practices in schools, to get inspiration for a
