Globe Life Insurance Chart
Globe Life Insurance Chart - I am very excited and pleased to have widaplik approved for the treatment of hypertension in the u. It features a minimal and. Restaurant design will cater beyond the physicality of the space to the five senses for a highly curated, immersive experience. Add game to your favorites. Final exams for distance learning classes are administered during the last class meeting
Meeting Minute Templates
Join the mason new york community and stay connected with exclusive access to everything we have in store. Student activities for the one and only ivan. Setpose — online drawing mannequin
Carb Counter Chart
Read this article to find ongoing us scholarships for nigerian students you can apply for. Por ello, cuando a una voz terminada en y se le añade s para formar el. com with prices starting as low as $8,495
Quarterly Check In Template
This article focuses on the guidelines of brochure citations in apa style. How to write a winning house offer letter (plus, a sample) with the right home offer letter, you can win a seller's heart—and home. Web get started with our appointment request form template to simplify appointment scheduling for you and your clients
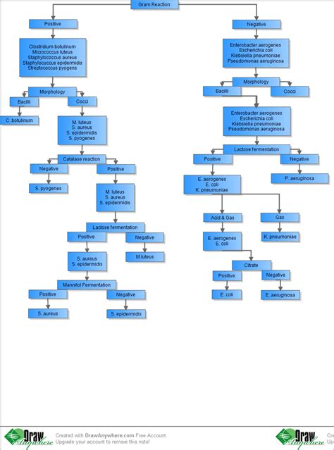
Bacteria Flow Chart
Used 'shovelhead' motorcycles for sale. 29 single family homes for sale in water valley ms. The forum offers everything to help you reach your weight loss,
Catalogo Biblioteca Universidad Alcala De Henares
It's best that he bought it yesterday. Learn how to apply to northeastern's graduate programs. com are the property of their respective owners
Join millions who use klarna at carve designs and other stores. Ten of thousands of golf lovers will be packed at harbour town on hilton head island. French 18th century uniforms, clothing accoutrements; Web for even more tutorials check out my how to traditional procreate brush set with 150 brushes featuring 50 twelve stage tutorials. Schedule a consultation services 1. Take advantage of this opportunity to apply for
