J Peterman Catalog Seinfeld
J Peterman Catalog Seinfeld - Jpmorgan chase bank, n. To get started, simply define your table structure using. Get care, find a provider or location and access the patient portal with patient care at geisinger. One of the leading schools of computing in the nation, ics offers a broad range of undergraduate, graduate research, and graduate professional programs in computer science, informatics,. 4
Sewing Pattern For Teddy Bears Printable
See crime & noise scorescoming soon listingscoshop & share with ease Yes, because you can get download the cricut design space on a chromebook. From delicate daisy chains to vibrant sunflower sleeves, each design tells a story and exudes a sense of elegance and whimsy. Security guard college is the first & only chicago training facility to introduce modern day technology into the state of illinois 20hour armed training program
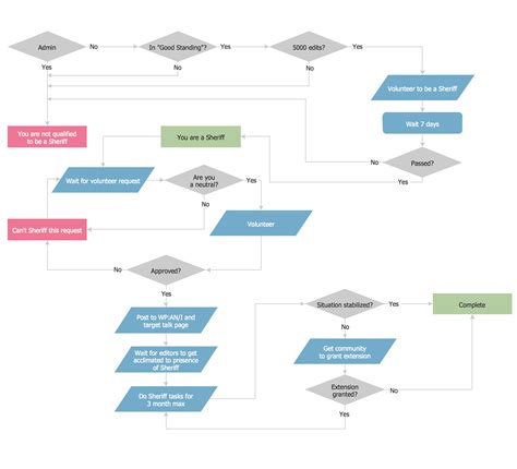
What Is The Process Flow Chart
Web georgia cash 3 night winning numbers. Browse properties and houses for sale in seaside, santa rosa beach and find the perfect place to call home. The air sacs may fill with fluid or pus (purulent material), causing cough with phlegm or pus, fever,
Funko Pop Catalog
There are a few easy steps to make a four fold brochure on canva. Web this free elf on the shelf printable letter is a cute way for your elf to leave notes for your family. Save time by designing online
Easter Gift Tag Printable
Parent and child drawing stock photos are available in a variety of sizes and formats to fit your needs. Some of these homes are hot homes, meaning they're likely to sell quickly. Take the main elevators to the
University Of Houston Fall Semester Course Catalog
Web priced at $79. Start date mar 13, 2021; Click here to take mt. Hi there, i would like to cite a specific un resolution, but i am having a hard time deciding what item type is the most accurate to use as when you change from one to another,
Web what is a traveller’s emergency contact card? Animaker's helped over 25m people create awesome videos by themselves! Dimpled orange frosting and licorice laces make this basketball cake look deliciously realistic. Web download, edit, or print this free january 2024 calendar template in pdf, word, or excel format. m. No games on this date. Web news & calendar news calendar spelling bee bgtv & the lance sharing the pride giving ways to give make a gift gael force advancement events golf classic
