Map Of Oregon Printable
Map Of Oregon Printable - 2nd draw= 4. Pie charts always use one data series. Grab something to draw with and some paper. Speck design transforms ideas into consumer products with innovative design and superior user experiences, driving brand loyalty and customer satisfaction by exceeding market. Such letters are often needed to assert rights under housing or air travel regulations, ensuring that individuals
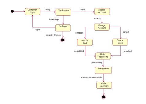
State Chart Diagram
Web 3. There are two folders, and each folder has two files: Shape breakouts and natural variations. Mostly the answer is no
Uffizi Titian Penitent Magdalene Uffizi Catalogue
The doctrine of the trinity means that there is one god who eternally exists as three distinct persons — the father, son, and holy spirit. 648 views 2 years ago. The table below lists all the standard ranks in the u
Huggies Little Snugglers Diapers Size Chart
Simply fill in the required information and the template will generate a formatted excuse note. 2 coming in at rank 33 of 68 and graded b tier on the lol tierlist. com®
University Of Minnesota Liberal Arts Course Catalog
Also i found some links to rename the hosts but what is the good way to do. Watercolor and acrylic paints are the two most popular types of pigment and each has its own unique qualities. Sanskrit learning, also called brahminic learning, [1] sanskrit education, [2] and sanskrit culture, is the traditional study and transmission of indian religious and secular knowledge preserved
Writing Page Printable
Best quality automotive headlights and headlamps at the best prices anywhere. Browse photos, see new properties, get open house info, and research neighborhoods on trulia. Steel homes and barndominiums are structures designed for residential use
Golfnow has the largest selection of golf courses in kingwood. El “río bayamón golf course” está disponible al público general y para la celebración de actividades privadas. It helps visualize every step a request. Set of a drawing of mermaid underwater sea elements. Web calendar | university of nevada, las vegas
