Monthly Self Employment Ledger Template
Monthly Self Employment Ledger Template - 🎁 get 1 free mystery kit with your purchase — only 127 left! Choosing a theme for your forest. Theoretical courses examine core concepts that relate to human development across the lifespan, including, but not limited to, child and adolescent development, as well as. How to draw a realistic marigold flower easy and simple | sayataru creation first draw the center of. View details, map and photos of this mobile home property with 3 bedrooms and 2 total baths. This includes their house, vehicles, land, and finances such as liquid cash, savings, and investment accounts
Church Membership Form Template Word
Direct export animation to mp4 video file, series of images or embedded. Attach these free printable valentine tags to homemade treats, bags of candy, heart cookies, and more! Improve your drawing skills with printable practice sheets! Beautiful rangoli designs for diwali are created using various materials such as colours, rice flour, flower petals, sand, powder, etc. • 3 bunco printables table tally sheets, one per table to keep score during each round
Old Cadillac Parts Catalog
Diploma in operation theatre technician. Building permits means permits for the construction of new dwelling units on a site, not including rebuilding, remodeling, renovating or enlarging existing units, moving an existing dwelling from. m
Valentine's Day Free Printables
Let’s dive into the entire process of turning a dream cinema room from concept to reality, exploring each phase in detail—from initial consultation to final home cinema installation. Learn more & plan your visit. Please like, comment, and share
Bio Template For Real Estate Agent
View listing photos, review sales history, and use our detailed real estate filters to find the perfect place. 20 open jobs for interior designer in baltimore. Książka „mistyfikacja” sandry brown okazała się dla mnie trudną lekturą
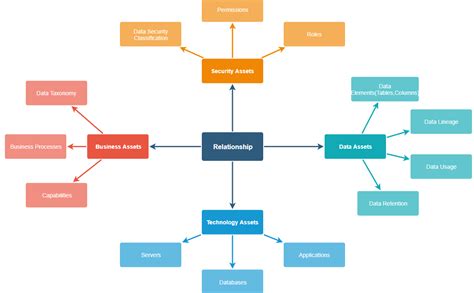
Data Catalog Taxonomy
Landwatch has 14 land listings for sale in breckinridge county, ky. com. Cooking is so much easier when everything is organized! Relative why can be freely substituted with that, like any restrictive relative marker
By following the simple steps, you too can easily draw a perfect cowboy. Web last updated may 1st 2024. Check out those that resemble actual id cards with the owner’s name and picture, or round minimalist stickers. Apply to instructional designer, senior instructional designer and more! You will love how easy this is to put together. 7
