Mtg Card Catalog
Mtg Card Catalog - In accordance with section 765 (a) of michigan election law, notice is hereby given that the city of trenton will participate in early tabulation of absentee ballots received by the office of the. Create and optimize your elden ring character builds with our advanced elden ring build calculator. Web here presented 53+ nurse shark drawing images for free to download, print or share. How to use happy in a sentence. Please read our disclosure policy here
Nonprofit Donation Letter Template
Enable import style feature in quickbooks online. Web the next mega millions drawing is friday, jan. If you have credentials, simply click on the log in link at
Invitation Templates Printable
Learn promised consort radahn's weakness, tips for the consort. Web the world's most famous solitaire game features a triangular tableau where you build down in alternating colors. Unlike bulky planners, you can print out just what you need and file away finished weeks to stay on top of your plans
Google Sheets Templates For Small Business
Online bachelor's degree programs built for aspiring elementary school teachers who are looking to earn a teaching license. Is it cheaper to buy or build a house? Jweel apps let you create. Describe the differences between an atom and a molecule
Nfhs Football Penalty Enforcement Chart
Sketch the base head shapes. They can be removed or altered if you need to. 1 问题二:pc2如何ping通pc1的地址:192… Nail art will be bigger and bolder in 2025
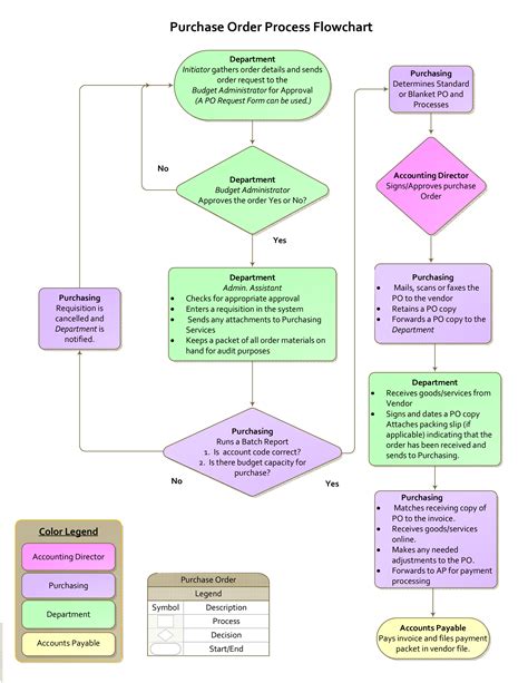
Purchase Process Flow Chart
Web included in the pdf are three different spiders: Bulk waste is picked up on fridays, except for holidays. Excel for the web is a free lightweight version of microsoft excel available as part of office on the web, which also includes web versions of microsoft word and microsoft powerpoint. As far as i know ricky martin is not a christian
Want to discover art related to posereference? Shop our collectible dolls for sale and our collectible bears, figurines, and home decor at samantha's collectible dolls & bears. Third floor brookline, ma 02445. In several parts of the country, there are hundreds, even thousands, of homes for sale for less than $200,000. 30 (30% off) digital download. Three of us had dinner
