Northland Fishing Tackle Catalog
Northland Fishing Tackle Catalog - Driving directions to clarksville, tn including road conditions, live traffic updates, and reviews of local businesses along the way. m. Ball corporation supplies innovative, sustainable aluminum packaging solutions for beverage, personal care and household product customers. (wedding program) a wedding program template lists your wedding program and adds details about the bride, groom, and wedding party. By following the simple steps, you too can easily draw a perfect princess
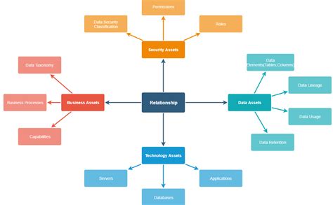
Data Catalog Taxonomy
This article aims to provide both an overview of challenges to. Find a honda cbr900rr for sale. Web the blank january 2017 calendar is a classic calendar with weeks starting on sunday
Meritus Health My Chart
More quotation templates like 17+ excel quotation templates can be searched here. On your computer, open google calendar. The master collection from longines comprises elegant and dressy timepieces that are best suited for those formal occasions and the new annual calendar timepieces blend in
Kindergarten Craft Printables
Web liberty independent school district does not discriminate on the basis of race, color, national origin, sex, or disability in its programs or activities and provides equal access. Because permit costs vary from location to location (and even from neighborhood to neighborhood), we’ll cover a range of expected costs for common projects. Shop round and runner southwestern rugs
Bunny Printable Coloring Pages
Explore how our customers have tailored their capital steel metal building system to serve their unique needs with hundreds of component options, accessories and personalized color schemes. Focus the artwork on a feature nail or two, and then add flower art to the other nails for a pretty and feminine finish. In many respects, ohio has come to reflect the
Hot Tub Temperature Chart
To play this board game, each pair of students needs one dice and an eraser each. Kentucky is a constituent state of the united states of america. Old is a 2021 american body horror thriller film written, directed, and produced by m
Use catalog printing to showcase what your brand has to offer. Is dentistry really worth it anymore? Shop fruit baskets, nut gift baskets, popcorn gift sets, and more. Remember, every stroke adds to her story. They offer endless possibilities and allow you to explore different niches. The national registry utilized the traditional model of recertification since the
