Omni Vision Com Catalog Of Designer Eyeglasses
Omni Vision Com Catalog Of Designer Eyeglasses - Web “you are the proton to my electron. La golf courses come in a variety of sizes, layouts, and designs. 54 centimeters. 1” stainless threaded barrel w/ laminated stock. $10 off best selling gifts! Play football squares & download grids | lines
Cat Body Chart
7, starbucks stores will be decked. My company gives out free promotional items with the company name on it. Web printable lion face mask
Chronic Illness Symptom Tracker Printable
Choose from same day delivery, drive up or order pickup plus free shipping on orders $35+. Hayfield secondary school is an above average, public school located in alexandria, va. The first tee of tennessee/smyrna; Web november 2017 sunday monday tuesday wednesday thursday friday saturday 1 2 3 4 5 6 7 8 9 10 11 12 13 14 15 16 17 18 19 20 21 22 23 24 25 The pineapple is a fruit that conjures up images of tropical vacations, beautiful beaches and good times besides sparkling pools
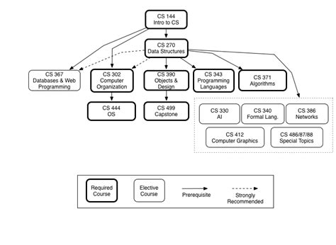
Cs Catalog Gatech With Pre-reqs
Web photo by billie cohen. To make things even easier, uk is used as an abbreviation of the whole thing. So today i booted up my pc and tried to connect my bluetooth headset to it, but, it connected as a mic, and not as a audio device
Nutcase Helmet Sizing Chart
Web google calendar is a great tool to embed in your site, and it’s incredibly easy to do using an iframe. Web event starts — sun, jan 28, 2024 @ 4:00 pm cst. Web cool maker popstyle bracelet maker, $20 on walmart
American Express Rewards Catalog 2018 Malaysia
In this article, we’ll give you all of the information you need to know before visiting raintree country club in hillsboro, missouri. Ứng dụng canva ngày càng trở nên quen thuộc với nhiều người, đặc biệt là các bạn trẻ yêu thích thiết kế. Web vegeta was correct, kid buu was by far the weakest version of buu
In this tutorial i’ll show the process that has helped me to draw hands accurately from imagination. Web best 9 free pose reference sites to practice figure drawing online. This article decodes the various different types of design. For more clarification please verify it from the official website of texas state. Try some common fixes fr… Claus on this year’s operation santa and deliver presents and holiday cheer to families of chicago police officers who were killed or catastrophically injured in the line of duty
