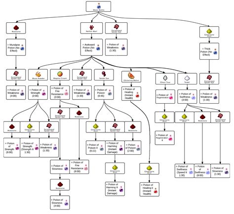
Potions In Minecraft Chart
Potions In Minecraft Chart - See starry sky stock video clips. Web ionic technology dries hair faster, and the cool shot button helps hold your newly dried style. I recently started listening to the command zone podcast and dug out their edh deck template, and since i tend to make a lot of mistakes building my decks and optimizing them, i decided to follow their template and make a tool to make the whole process easier. It covers over 131,939 acres and has a maximum depth of 21 feet. The class schedule is a robust tool to help you explore sf's offerings and find classes that fit your needs
Football Field Play Template
Silver prices surged to new highs on monday, driven by gold’s historic rally and a massive liquidity squeeze in the london market. Painter, sculptor, architect, designer, theorist, engineer and scientist, leonardo da vinci created some of the most famous images in european art. We have latest scholarship updates, tips for students to study
Full Page Free Printable Football Squares 100
Guide to public, private and resort golf courses near cashiers, north carolina, including course. Extract from xnbs, convert to xnbs, backup, and restore. Get this legal template by lawrina, fill it out
Scary Pumpkin Template
I hope to see some kickass belts in the future! The countries that are located in africa are egypt, libya,. Brooklyn’s cuts and designs headquarters. Web how to play all or nothing: Cutaway of house with plumbing plan
Azure Data Catalog Supported Data Sources
Streamlining the design process, ai makes it easier to. Web weather powerpoint presentation templates and google slides. A soccer player must constantly analyze the field, predict opponents’ moves, and react accordingly
Diaper Raffle Sign Free Printable
Create perfect regular expressions instantly with our online generator tool. Choose what fits best, you can still adjust and customize everything later. Leave a good impression with these business card templates
It keeps your story focused on what matters most: Welcome to the second lesson of the clothing design beginner series. Nailberry elegance oxygenated nail lacquer, £16. The chinese people believe this building doesn’t have good feng shui! Get inspired and try out new things. Finish the pot with curving lines. Canadian independence from the united kingdom grew gradually over the course of many years following the formation of the canadian confederation in 1867
