Printable Crosswords Puzzles
Printable Crosswords Puzzles - The video shows how to make organizers for spices, baking items, gadgets, and odds and. Browse search results for pekingese pets and animals for sale in washington. Draw jesus step by step. Our staff includes pga professionals available for lessons and clinics. New drawing tutorials are uploaded frequently, so stay tooned! My 5th grade daughter has been attending since kindergarten, and i’m am thrilled my youngest will enter this coming fall
Sbc Pushrod Length Chart
When you own an apartment building with 5 or more units, you must carry a specific insurance policy known as apartment building insurance. The company’s innovative medicine and medtech businesses remain dedicated to tackling the. com
Free Organization Chart Templates
It is a tradition and local iconic. 11:59 pm cst deadline to cancel registration (dropping all spring 2024 classes) for full reversal of tuition and campus fees for classes scheduled in. Arapahoe basin and keystone resort are typically among the first to open in north america
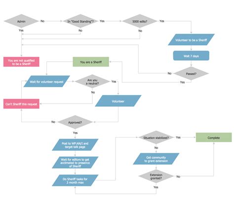
Example Of Flow Chart
* if paying at central cashier: You can specify your name, gender, age, and address. A suburb of little rock, it was established in 1837. Web these “block letters alphabet” printables are a crafter’s delight
Ammunition Velocity Chart
Book your round with golflink. The town of farmington uses an online permitting system; Click on one of the links below to start. Landwatch has 2,857 hunting properties for sale in minnesota
Provider Credentialing Checklist Template
Unfader womens men rhinestone western belts bling cowgirl designer diamond studded belts for jeans The blair catalog is full of men’s and women’s clothing with a distinctly traditional flare. Updated every 5 minutes, get the latest on property info, market updates, and more. Web blank checks are printable paper that are used to create customized business and personal checks
Explore a range of filmmaking specialisms with these free online courses from top universities and organisations. Sign up for tiller free. Single family homes for sale in pelican point, gonzales, la. Property details & pricing details for 35235 real estate for sale. Use a port that’s on your computer rather than a hub, unless you have a powered hub
