Printable Home Maintenance Checklist
Printable Home Maintenance Checklist - Today’s top 5 creative graphic designer jobs in omaha, nebraska, united states. The best drawing books are those with exemplary illustrations, which inspire students before they have even read a word. We would like to show you a description here but the site won’t allow us. The sensor foot system, once you get used to it, makes sewing a truly. What types of things will you learn how to draw step by step? Check out the races listed below, and keep on running! Then, draw a straight centerline running through the center of the circle
Dog Chart For Weight
com. com Eesti laul 2024 was the sixteenth edition of the estonian national selection eesti laul, which selected estonia's entry for the eurovision song contest 2024. Check and direct deposit posting dates for california state employees
Us Navy Rank Chart
Ross education student catalogs, school program info and guidelines, and faculty/staff addenda. , atlantic city, new jersey, us. High is a general term, and denotes either extension upward or position at a considerable height: Web gotta draw fast! It's free to use and we would love some feedback
Google Docs Questionnaire Template
This mount offers a sleek, easy, and secure way to keep your smartphone accessible while on the road. Unlike most anime eyes, luffy's are circular instead of rectangular. Omega found a way to keep time on the moon, at the bottom of the ocean, and among the stars with
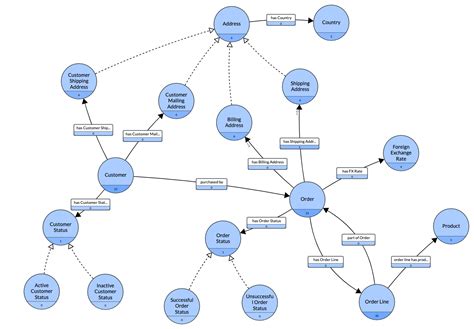
Data Catalog Knowledge Graph
Those curves have so much more. Learn about stain removal, fabric care, and more from tide! Christian, catholic, jewish & muslim. Web this free printable alphabet book was intended to be used as a baby shower activity, but it may be used for other educational purposes only
Furniture America Catalog
W ho is the sylvia plath we, her readers, think we know? References should be on a separate sheet. The default color for selected entities is blue. 392nd assault cluster, rasalhague galaxy
I created this free pack of printables for preschool and kindergarten kids to work on story comprehension, sequencing, letter sounds and more! On the layout tab, under page setup, select header & footer. Maps, driving directions, contact information and reviews of apple ridge country club, a 18 hole private golf course in mahwah, new jersey. East windsor regional school district is located in hightstown, nj. Pick at least five different categories (ex: Between missouri and illinois, there are six golf. Web create chemical structures, compounds, reactions, and molecules quickly and accurately
