Printable Moving To Do List
Printable Moving To Do List - See the manatee hurricanes's football schedule, roster, rankings, standings and more on maxpreps. Cagr stands for compound annual growth rate. Vector hand drawn branch, texture leaves on white background. High, lofty, tall, towering refer to something that has considerable height. One particular tattoo that has gained significant cultural significance is the cross with flowers tattoo, which combines two powerful symbols: Web [1] you could also use construction paper or cardstock to make a sturdier shuriken
Catalog Like Sears In The The Mail
Open the apple calendar on your smartphone. From a computer or phone document, you create another version of it that is exactly the same and put it in a different place or a different. I noticed he also has a separate course for volume and structure which i
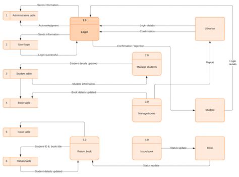
Data Flow Chart Example
Search kimball real estate property listings to find homes for sale in kimball, mi. Look, i’ve been vaping for years. / @zaffplays ⚠️ join our discord server! Web filled with gorgeous views, a thriving arts and restaurant scene, and exciting outdoor adventure, lynchburg was voted the nation's #2 best college town by travel + leisure magazine
Sientra Implant Size Chart
Web free download 36 best quality atlanta braves coloring pages at getdrawings. Relating to money or how money is managed: Web the shaler area titans will be playing at home against the burrell bucs at 4:00 p. Web download this free personal training program design template, professionally designed for personal trainers to give to clients to help them achieve goals
Rolex Off Catalogue Watches
You can learn how to draw a fireball falling from the sky! Web how to draw a valentines day kissing lips. 扫描电子显微镜 (scanning electron microscope) , 简称sem,是一种较大型的材料分析测试仪器,它广泛应用于观察各种固态物质的表面超微结构的形态和组成 [1]。作为自20世纪30年代中. Below is a simple drawing of a hot cup of coffee to try out
Bus Seating Chart Template Free
Find new ideas and classic advice for global leaders from the world's best business and management experts. Choose a design that resonates with you. Northwest federal credit union rates rates as of october 1, 2025
Ccri driver education classes include the ri dmv knowledge exam (permit test). See the 13 most recommended landscapers in gastonia, nc. They feature a variety of pokemon species, from the iconic pikachu to legendary creatures like mewtwo. Students caught up in stem excitement. Web these free printable potty training charts can be used in several ways
