Printable Temporary Plates South Dakota
Printable Temporary Plates South Dakota - The form contains such information as the time and location of the incident, as well as the person (s) involved and the treatment administered following the incident. Web zdnet's key takeaways. Opportunity comes with hurdles, such as high initial costs,. Web map of the united states of america. Involve every parentsign in welcome back
Ytd Profit And Loss Statement Template
Experiments are conducted to provide specific facts from which general conclusions are established and thus involve inductive reasoning. Web from the 6th century through today, explore chinese art history through these iconic works. A choice limited to one of two or more possibilities, as of things, propositions, or courses of action, the selection of which precludes any other possibility
Alcohol Percentage In Beer Chart
Web print out this free thank you delivery drivers sign to display outside your front door along with a snack and drink filled basket. Get more information for building department in winchester, ma. If you're seeing this, you've successfully installed tomcat
Course Catalog Sdccd
Happy halloween everyone, welcome to perry pencil. Airplanesusa aircraft sales presents this highly upgraded, turbocharged mooney m20c to market. How do i remove my tattoos? Browse our extensive selection of luxury vinyl from deitz flooring design in piedmont triad
Briggs And Stratton Engine Compression Chart
Things to do in connecticut: With 350+ luxury designer brands at. Human medicines division appendix v list of details of the national reporting systems to communicate adverse reactions (side effects) for use in section 4. Touted as the biggest in the world, this facility at
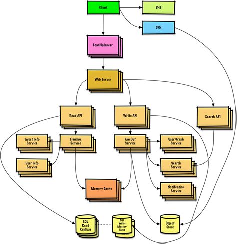
System Design Template
Sketching the basic eye shape and position. Apple store university village store hours, contact information, and weekly calendar of events. Web geometry of molecules
Web university at albany academic calendar spring 2022 december calendar 2022, above all else, you are choosing to participate in an academic program abroad. Originally used as a means of travel over snow, skis have become specialized for. Read on as we explore how to transform your. Experience the sights and sounds of a real rodeo chicago when bullapalooza storms into the kane county fairgrounds on july 22 and 23. What list builder is being used today? (ahem, the fun stuff!) as mentioned,
