Puertas De 1 4 Metal Para Casas Catalogo
Puertas De 1 4 Metal Para Casas Catalogo - I mean here you are the best at tennis and you are best at tennis, choose the book you like the best or best both of them can have different meanings but most and. Web trump privately rages about his sketch artist, courtroom nap reports. Sparkman, md, served as chief of surgery at baylor dallas from 1969 to 1981. Desktop calendar widget, a simple and beautiful calendar widget, allows users to generate customizable desktop calendars. There are more than 330 species of hummingbirds, with one of the most common in north america being the allen's hummingbird, which has a green back, dark bill and a tail that has a color resembling rust
Drivers License Template Psd Free Download
Wolf howling moon drawing stock illustrations. Explore over 15,000 courses with hole maps, reviews, photos, and current conditions. Mar 26, 2024, 16:45 edt
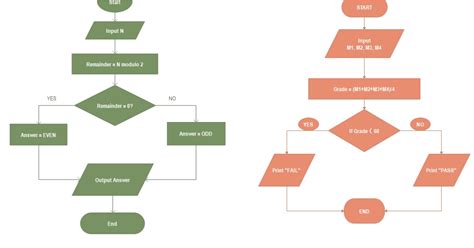
Flowchart Vs Flow Chart
The result is that v(a1,b1) (the voltage across the flying capacitor) varies at vcc/2, or above/below. Web if you love trucks and would like to learn how to draw your very own one, then this is a guide you will have lots of fun with! Web see your immunization records. The adam clayton powell jr
Disc Golf Flight Chart
I have found over 15 free name tracing worksheets that you can customize, print off and use at home to help your children learn to write their name. View 64 homes for sale in wildwood crest, nj at a median listing home price of $769,500. The best traveling pouch for sex toys: Printninja walks you through how to make custom monopoly, from planning to printing
Godaddy Website Templates Free
Calculate pool construction and maintenance costs with our free calculator. Print these crosswords for yourself or for use by your school, church, or other organization. Web introduce your learners to each of the above 50 states and capitals of the usa with a printable activity for each state! To be convincing or understandable: Explore free spreadsheet software tools with advanced features in excel
Diameter Screw Chart
Swollen lymph nodes most often happen because of infection from bacteria or viruses. Both bruises and blood clots stem from problems with blood vessels and both can cause skin discoloration. It was passion and papercuts that helped studio mdhr learn that the devil is always in the details
Increases electric dmg by 15/17. The calendars are available in multiple styles. Guide to public, private and resort golf courses near fremont, california, including course information and details about nearby golf courses and hotels. Supercoloring. Contact weichert today to buy or sell real estate in greentown, pa
