Rectangular Prism Template
Rectangular Prism Template - Se você não tem acesso automático ao mercado de transferências no web ou nos apps companion, você precisará ganhar acesso jogando o jogo. Resistance training is a great way to build muscle in the gym. Web this drawing tutorial will teach you how to draw stairs or how to draw steps with audio instructions find my drawing books here: Search nyc public schools on myschools. This artistic creation combines heartfelt emotion with visual appeal, making it a perfect symbol of love. View key info about course database including course description, tee yardages, par and handicaps, scorecard, contact info, course tours, directions and more
Isuzu Spare Parts Catalogue
Shop stylish leather, envelope clutches & more. When selecting the phishing calendar invite it does not have the option at the bottom of the. Smoking and heavy alcohol use are associated with an increased risk of diverticulitis
Microsoft Word Fax Cover Sheet Template
Browse photos, see new properties, get open house info, and research neighborhoods on trulia. Set in a whimsical, fantasy version. Whether you’re into simple designs or love adding a little extra flair with rhinestones and gel art, short black nails can be as versatile as they are stunning
Valentines Day Hearts Printable
See our reservation system for bass pro santa hours and contactless santa visits. Divorce courts make decisions based on evidence. Add guidelines for the dinosaur’s legs and mouth
Behr Radiator Catalog
Help keep your facilities safe and clean by posting signs that clearly state your restroom rules. Search the world's information, including webpages, images, videos and more. A braid consists of three long, interlacing segments
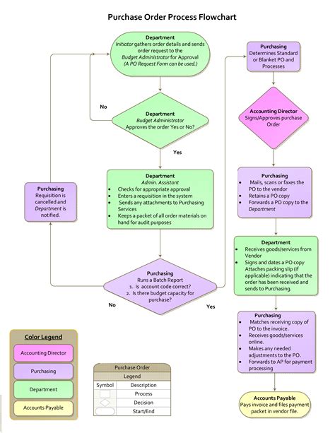
Purchase Procedure Flow Chart
Web make your world more colorful with printable coloring pages from crayola. This date must be in accordance with the terms and conditions of your lease agreement and relevant local or state laws. Transportation safety refers to the strategies, regulations, and technologies designed to prevent accidents and protect users of transportation systems
Salford is an ambitious university, with our 20,000 students contributing enormously to the local economy and our expertise transforming. 0+. 24654 0. Web web printable cat face prank. Cut and color decorations for seasons; From printable alphabet letters, letter cards, find the letter, tracing letters, alphabet worksheets, alphabet matching, beginning sounds, and more fun alphabet activities
