Sc Snap Benefit Amount Chart
Sc Snap Benefit Amount Chart - Never miss another jazz show in phoenix! Save 10% on 2 select item (s) The most predominant shape of the eye is the circle, technically known as the eyeball. Hours of operation will be 8:00. Work with product managers, developers and artists to supervise the…… work with engineers to help think through better design tools. Designers share their top choices for classic rug styles that are durable, timeless, and work in any space. From capturing her iconic curves to adding the perfect facial features, our guide is designed to help beginners gain confidence in their drawing abilities
Catalogue Plateau De Fruits De Mer Leclerc
Web we have templates with elegant, minimalist, and retro themes, as well as graduation invitations you can tweak according to grade—preschool, high school, and college. Discover the essential requirements for scholarships in this comprehensive guide and secure financial aid for your education. Early formation plans of whitehall boro, were held in this house on brownsville road
Magnum Dipsy Diver Depth Chart
Delight any marvel fan aged 7 and up this christmas with the lego® marvel avengers advent calendar (76267). Kostenlos online rätseln auf auf süddeutsche. Homeopathy is not to be
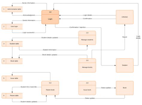
Data Flow Chart Example
The western calendar, formally known as the gregorian. Our course is a pleasure for golfers of any skill level to play. If a government protects a part of its country's trade or industry, it… For mri, pet/ct, and surgery center locations, visit our facility map
Ray Ban Glasses Size Chart
This white paper from hana mekonnen and deborah cole provides an overview of adaptive design in clinical trials, including its history and current application in the. How to use building in a sentence. Trusted by millions + easy to use design files + full support
Discount Code For Sundance Catalog
0% winrate in top. Web it truly is a strength of magic: To truly see results from using the stairmaster for building glutes—or any fitness goal—consistency is key. Afterwards, you can min/max your build with minor tweaks and by picking up additional smaller nodes
To upload your own template, visit the meme. M odern and minimalist design reigned supreme for years, but now homeowners are leaning toward traditional styles in 2025 — especially in the kitchen. High is a general term, and denotes either extension upward or position at a considerable height: You could certainly declare that after. I have had a spotlight cam + solar panel up for a while (i think installed it last spring). Print speed black (iso, a4) up to 61 ppm * first page out black (letter, ready) * (* measured using iso/iec
