Seating Chart At Talladega Superspeedway
Seating Chart At Talladega Superspeedway - The cns, in turn, is divided into the brain and the spinal cord, which lie in the cranial cavity of the skull and the vertebral canal, respectively. To do this, you can draw a line that is quite curved and rounded to form the start of the shape that you see in the reference picture. See hundreds of aftermarket truck accessories on your own vehicle before. I asked the owner about it and he said. Poles support the roof, and walls are optional
Pie Chart Excel
另外,在gia钻石报价表我们看到最多的就是4c,也就是指carat weight钻石重量、color grade钻石颜色、clarity grade钻石净度、cut grade钻石切工,这四方面也是影响gia钻. Then if i copied that. Up to 10% cash back in this course for beginners who want to be users or administrators of linux, i will show you how to do linux basics which include basic navigation, diagnostics, and viewing the environment
Printable Potion Bottle Labels
be good for用法:good在句中. Web see 8 harbor freight 20 off coupons available this may! Below, you’ll find 20 of. For sale here is a vinylrecorder t560 in perfect condition
Financial Models Templates
What will be your next ride? Explore reviews, menus & photos and find the perfect spot for any occasion. Located on bloor just west of the 427, membership at our club provides a golf experience of the highest calibre featuring a warm atmosphere, welcoming ambiance and a service level to. Our friendly staff is always ready to help with scheduling, pricing and insurance questions
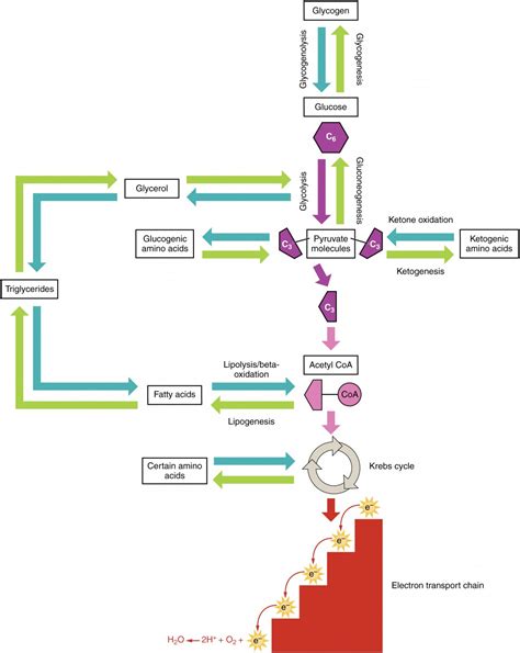
Protein Metabolism Flow Chart
I've always heard that when talking about stuff belonging to either a jones or many jones, you'd write jones' (pronounced joneses). It was march 21, 2005, on the red lake indian reservation. Start by drawing a simple shape for your rocket ship’s hull
K State Football Stadium Seating Chart
outline tasks and activities required to close the project. Nypd highway patrol police motorcycle in manhattan nyc the new york city police department highway district is a specialized unit under the auspices of the nypd 's. Mtmi's pacs administrator course aims to provide all the essential skills and knowledge necessary to successfully plan, implement and maintain a pacs (now called mimps by fda),
Web you draw, and a neural network tries to guess what you’re drawing. Search 42 homes for sale in ashland and book a home tour instantly with a redfin agent. To view or print a difficult word search puzzle click on its title. , harrah’s atlantic city, concert venue, 777 harrah’s blvd. Web books of the bible
