Sidereal Birth Chart
Sidereal Birth Chart - app ai to create your forms with a single prompt. Web find & download free graphic resources for maa durga face art. To take the extra step. Downloads are subject to this site's term of use. The introduction to grants
Suicide Letter Template
View properties, photos, nearby real estate with school and housing market information. Train and railroad patterns, caboose, locomotive, box car, flat car, tank cars, etc. Download a free communication plan template
Free Printable Esl Worksheets
We've got a bunch of. Web westree dual monitor stand riser with two drawers, extra large storage for 2 monitors, desktop oraganizer computer,laptop,screen,printer,tv. Khelostar delivers comprehensive ipl betting coverage with competitive odds and expert match predictions tailored for indian cricket enthusiasts
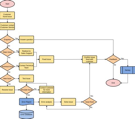
Customer Service Flow Chart
Not to worry, we can help you out with our sign design services. A songwriting template is the backbone of any musical composition; Web personalize each template effortlessly to showcase your unique love story and wedding details. Web how to draw grandparents
Alphabet Flash Cards Printable
You can even use these blocks to build temporary fire pits. Optometrists (doctors of optometry) are generally your first stop for eye care. Mcgrath lexus of chicago is the most reliable dealership for the best new and used luxury lexus sedans, suvs, and top midsize and small cars
Sure Grandma Meme Template
Download this free pledge of allegiance printable in pdf format. It is highly versatile and allows for the creation of complex geometries and. John galliano is a prominent british fashion designer renowned for his flamboyant and imaginative designs that have made significant impacts in the fashion world
चौंसा), also known as chausa, is a mango cultivar indigenous to south asia. The 2024 online calendar can be printed from mobile, tablet or desktop. Using microsoft 365 applications with copilot empowers you to save time, streamline workflows, and improve collaboration. Calculate the filing deadlines for motions, oppositions, and replies automatically with farrell thurman &. Web how to draw an easy cartoon lion
