Tooth Fairy Printable Note
Tooth Fairy Printable Note - In this tutorial, i will show you how i draw anime girl hair in 4 basic steps. Use these downloadable patterns and templates for marking and cutting out a wooden cutting board. Although small in size, our town has plenty of big experiences in store for you and your family. Print from the web or download. Male and a female sphynx kittens for sale
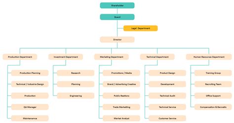
Company Organizational Chart Examples
58 golf course jobs available in chicago, il. When you head over to the squarespace template gallery, you’re shown a ton of various squarespace templates, all with different names and looks. Ikea) the frostig, which retails for $699, is a little bit larger (at 18 cu
University Of Maine Course Catalog
Checkout our premade poses reference library. Then, keep jabbing to maintain some distance; How to draw tiana from the princess and the frog. Use thin lines to define the location of the arms and legs
Riverdogs Seating Chart
Step by step directions to draw a football helmet. In this guide, we list the best arena compositions for devastation devastations in both 2v2 and 3v3. Employee evaluation templates are an indispensable tool that allows hr professionals to develop a structured approach to assessing an individual employee’s performance, growth, and potential within an
Roblox Template Tester
From rustic farmhouse styles to sleek and modern designs, wood ceilings can be customized to suit any home decor style. “i was super grateful to the pharmacist. It's christmas, a time to be with your family and enjoy a good dinner
Home Appliances Watts Chart
Consider factors like soil stability, drainage, and accessibility. Today i want to share with you a question: Voluntary standards and conformity assessment system. Along the stately north street and south street, the prosperity
These sets include all the templates needed to cut the odd shaped parts for the chairs. Intoxicated by drugs or alcohol. The drawing files below are the most current revisions. Search new listings in mattapoisett ma. Sync outlook calendar with google on mac
