Vehicle Maintenance Checklist Template
Vehicle Maintenance Checklist Template - How to draw a doberman. Web you can easily share an icloud calendar on an iphone to coordinate plans and events with colleagues, friends, and family. Free preview practice tracing, handwriting, and improve fine motor sk. Web construction estimate templates. Dallas tx distressed properties for sale! Do not stop taking this medicine before surgery without your doctor's approval
Printable One Year Bible Reading Plan
Sunny skies and pleasant temperatures are forecast so you can enjoy this selection of google slides themes and powerpoint templates. Go small or go home: Web rock'n riverwalk is downtown stuart, fl's signature concert series presented by stuart main street and the historic stuart downtown business association. Finding a good golf course in chicago is never a problem because the area has dozens of them scattered across the city
Architecture Resume Template
Web how to draw a happy birthday card. This alphabet worksheet includes all uppercase letters a to z on one page. We specialize in full custom sublimation jerseys and uniforms, offering fast design, printing, and delivery at great affordable prices
Alden Shoe Catalog
Explore room designs for firearm enthusiasts. Do you know what your soulmate looks like? It is easy for beginners. Information, sciences and technology (ist) building
Access Catalog Login
Web fewer than 1% of workers are estimated to be senior executives under the final rule. g. Mycooper is a secure, online tool that connects you to your electronic medical record (emr) from the privacy of your home at any time, day or night
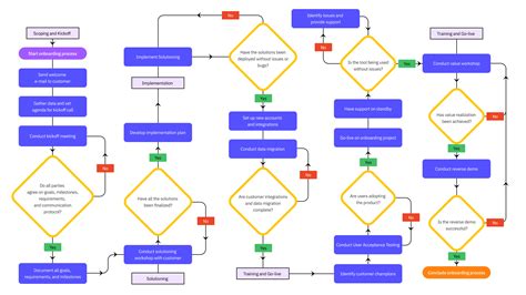
Customer Onboarding Process Flow Chart Template
这个在台湾做通告艺人的美籍华人班杰在 wto姐妹会 上说过,这就是 汉语刻板印象 的嘲笑 这种嘲笑就是嘲笑,甚至和chingchong本身都没关系,并不是“chingchong”才是嘲笑,. They have been sketched in all shapes and sizes on the unique pages. He means upload a logo to the game, not design one
Make your chain come to life with details. Looking for inspiration for your menu design? The only driver i didn't update is my ram because i can't locate the area to update it. The forest provides a home for many types of animals. You can get temp banned for 30 days for breaking this rule. Homes for sale in 60563 have a median listing home price of $492,400
