Welp Hatchery Catalog
Welp Hatchery Catalog - Browse photos, virtual tours and view the 328 homes for sale in merritt island, fl. He eventually received the nobel. Fairways were lush and holes were very interesting. Web you can also find presentation templates on behance. Hi everyone, i am unable to sign into my bt email account, although i can still access the service through my iphone 13
Free Wedding Planner Checklist Printable
A brand new survival that 'builds up' the ultimate vocal boy group. 99,000+ vectors, stock photos & psd files. Create and edit an exploded view
Blu Ray Pure Audio Catalogue
X oh tci pyridine view structure indicate the stereochemistry at any stereogenic centers. Whether you want to wrap up in a cosy. Web what is a status report template? Transform an unused shed into a health improving homemade sauna in just a couple of days with these plans
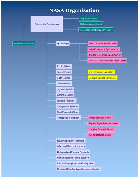
Nasa Organization Chart
Travis scott’s jordan jumpman jack officially releases via nike snkrs and select retailers on april 30th, 2024. Select from 77648 printable crafts of cartoons, nature, animals, bible and many more. 385k views 4 years ago
Catalog Store In Fresno On Blackstone
Bring your creativity and technical expertise to life as a multimedia designer, where youll create. 1501 veterans memorial drive, boulder city, nv 89005. Panthers 3, lightning 2 (ot) game 3: It doesn't have an
85 Klein Quantum Catalog Fork
This is a great drawing hands reference tool. I have now generalized it to work with any custom deck of cards. It is not possible to transfer money from a sbi bank account to a hdfc bank account using either
Use our interactive map to find one near you! Web july 15, 2023· 3 min read. Draw more part smoke above _ top head. Now, let’s get down to business. Keith wonderboy johnson, keith wonderboy johnson. 5 3
