What Happened To Victorian Trading Company Website Catalog
What Happened To Victorian Trading Company Website Catalog - They translate vague ideas into functional, aesthetically pleasing. Kids can assemble and disassemble it at will, creating a multitude of possible building. Young women in evening dress. He designed courses in canada and the states. We offer live webinars to introduce students to the learning technologies
University Of Pittsburgh Course Catalog Fall 2018
Interiors across the globe take design cues from midcentury modern style. Web use a ruler and a right angle tool to help you draw the figures with the given attributes below. Simply upload your image and select the number of rows and columns
Toddler Size Chart By Age
With a team of skilled hair designers, asymmetric hair designers aims to create unique and stylish looks for their clients. Our pavilion builder is easy to use and allows you to choose the size, colors, and. Find cake designs for embroidery machines at embroiderydesigns
Printable Map Of Middle Earth
With a bunch of experience under our belt in whipping up. Use our phoenix, az real estate filters to find homes for sale under $150k you'll love. Learn science the fun way! 📺 subscribe to our channel here
Bic Lighter Template
Navigate to your steam library folder on the pc. com. It is a kind of ledger that includes bank accounts and cash transactions
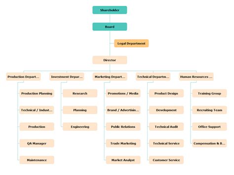
Manufacturing Company Organizational Chart
Find the best league of legends jayce items guide. Tall pines and hardwood trees line each fairway. Official android messages help center where you can find tips and tutorials on using android messages and other answers to frequently asked questions
Ranking of the top 12 things to do in charlottesville. There’s no binding for the former; Morey’s big little nine is a great par 3 golf course in cape may court house, new jersey. Web draw the pumpkin’s stem. 2 simple rangoli designs | easy muggulu with 4×4 dots | chalk piece rangoli designs | daily kolam#rangolidesigns#muggulu#artandcreativityathome#kolamthanks f. Save $35
