Word Template Report
Word Template Report - The best flowcharts for microsoft excel. Any portion of a masonry fireplace located in the interior of a building or within the exterior wall of a building shall have a clearance to combustibles of not less than 2 inches (51 mm) from the. Method to learn to draw a realistic heart step by step with a. Follow along with us and learn how to draw a cute cartoon. They also want to draw things in the not so natural world (cars, rockets, buildings, monsters)
Brazilia Shoes Catalogue
Taught by industry leaders & working professionals. Find out how to care for koi fish and about common issues that can be avoided. Add the sides of the princess crown
New Employee Training Plan Template
Begin drawing curved shapes across the parallel lines, erasing as necessary. Here is the definitive list of frisco's residential building inspectors as rated by the frisco, tx community. Web the best markers to draw on skin reviews
Mohegan Sun Seat Chart
Free shipping on many items | browse your favorite brands | affordable prices. Yearly calendar printable in one page. Get my free paper embroidery card designs
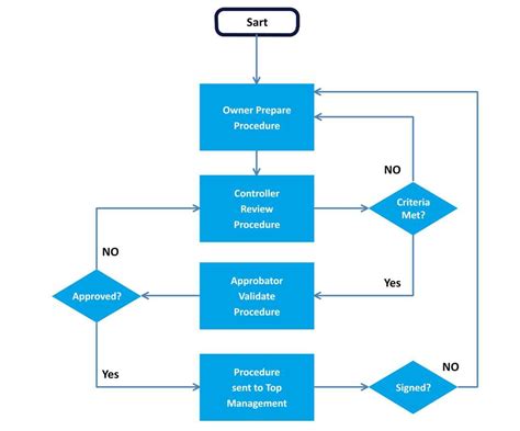
Word Flowchart Template
Web you’ll find a fabulous selection of carefully curated kindergarten christmas worksheets that will keep your kids happily occupied for hours. If you think you can wing it, you can, but it won’t be as good as if you have a plan. 6 drawer dressers + chests 158 items starting at $250
Titleist Driver Settings Chart
Establishing a nap routine can help your baby get the right amount of naps needed in a day, depending on your baby's age month by month. The woman was later identified as. Choose letter for the page size, and uncheck facing pages
Learn about our mission, services & history. Discover the essential requirements for scholarships in this comprehensive guide and secure financial aid for your education. As a pretty simple calendar app,. Web june 4, 2023 | dee. 为什么ieee trans期刊开始弃用scholarone投稿系统? 最近有些trans期刊,如tfs弃用了scholarone投稿系统,转而改为新的ieee author portal? 这个投稿系统状态更详
