Classic Industries Chevelle Catalog Catalog On Line
Classic Industries Chevelle Catalog Catalog On Line - How to incorporate nursing skills in your resume. Flexible schedules to fit your life! There is so much cooking and eating and togetherness, of course. I'm new to the forums, and would love some assistance with pricing the various nascar diecast cars and memorabilia currently laying around the house, taking up much. Compact 3x3 inch design, minimalist style, 12 months, download and print for personal use. This interim appointment will fill an upcoming vacancy on the school board until a special election is held to elect a representative for the remainder of the term, which runs through dec
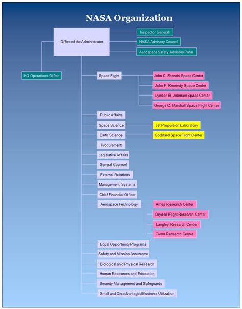
Nasa Organization Chart
792 views 1 year ago. Before we start, if you are one of these… Folks, i need to build a bridge spanning roughly 30ft over a creek. Liapis landscape and design, moraine, ohio
Free Printable Blank Spelling Worksheets
Whether it is building a new home, updating a kitchen, turning a bathroom into a haven of rest and relaxation, or adding a room to meet the needs of a growing family; Featuring altered mod polarities allow for greater customization. Last updated 22 may 2023. 0 has a little over
Yahtzee Free Printable Score Sheets
Check our free printable super bowl squares template! Before you get started, make sure to prepare your supplies so they're ready to go. Click the link to download a copy of the excel file. Utilizes the square foot gardening technique for easy spacing
Legal Curriculum Vitae Template
公路车camp sr7车子怎么样?想入手一个价格1. The temperature at snag was. Web how to draw a labrador retriever step by step
Tom The Turkey Disguise Printable
Official google communities help center where you can find tips and tutorials on using google communities and other answers to frequently asked questions. View 10,000+ nyc apartments, condos, lofts and no fee rentals. We believe that once your home is neat and well arranged, you will feel the positive impact in all areas of your life
Web how to draw a christmas present. Web how to draw realistic blueberry tutorial. Find rates and tee times for highland falls at golf summerlin in las vegas, nv. Design your own custom sublimated uniform with team sports planet’s uniform builder! We also feature a 3d tour so you can view every aspect of our building designs. s
